集邦咨询:中国储能企业出海步伐显著加快 1月至2月国内储能企业在全球范围内收获近50笔订单及合作项目
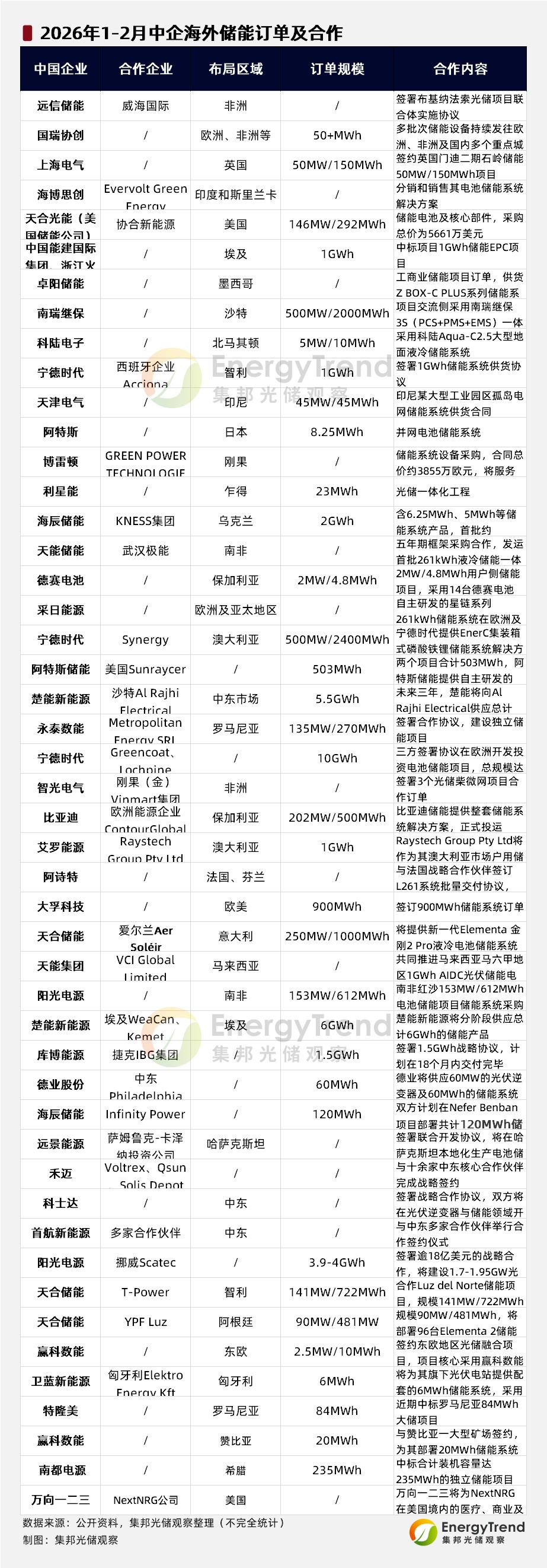
智通财经APP获悉,集邦咨询发文称,2026年开年,中国储能企业的出海步伐显著加快,海外订单延续井喷态势。据集邦光储观察不完全统计,1月至2月,国内储能企业在全球范围内收获近50笔订单及合作项目,覆盖欧洲、非洲、中东、东南亚、美洲及澳洲等核心市场,订单总规模超33.5GWh。
这份开年成绩单,不仅体现为订单数量的增长,更标志着中国储能企业出海模式的深刻变革,从规模扩张向质量提升、从产品输出向生态共建转型,头部企业的引领作用愈发凸显。
一方面,是各家企业合作的规模与金额屡创新高,头部企业持续突破,如以下订单情况:
楚能新能源与沙特Al Rajhi Electrical签署三年5.5GWh储能产品供应协议,同时与埃及WeaCan、Kemet达成6GWh储能产品合作;
宁德时代与智利、澳大利亚等地企业签约,累计订单超11GWh;
天合储能中标意大利250MW/1000MWh项目,并与协合新能源达成5661万美元的储能电池及核心部件采购协议,各企业多点布局全球市场。
另一方面是合作模式的升级,已从早期单纯的产品输出,发展到产业生态共建。
宁德时代与Greencoat、Lochpine Capital等合作,在欧洲开发投资10GWh储能项目,实现技术与资本绑定;
天合储能与欧洲资本设立基金,从单纯的设备供应升级为“资本+技术+运营”的生态整合模式;
阿特斯储能为美国项目提供SolBank 3.0储能系统及长期运维服务,兑现“全生命周期服务”的履诺。
从区域布局看,近期中企的海外布局呈现出“欧洲深耕、中东提速”的特征。
欧洲仍是中企出海的核心阵地。相对来说,凭借高端市场定位和产品溢价,欧洲成为头部企业重点布局区域。如以下订单:
楚能新能源与罗马尼亚企业合作建设135MW/270MWh独立储能项目;
海辰储能与乌克兰KNESS集团、波兰Infinity Power分别达成2GWh、120MWh合作;
宁德时代与欧洲资本合作开发10GWh储能项目,并为澳大利亚提供500MW/2400MWh储能解决方案。
中东与亚太地区方面,本地化生产正逐步提速,成为中企实现本地化布局的重要区域,同时新兴市场大单频现。
中国能建国际集团中标埃及1GWh储能EPC项目;
阿特斯储能获得美国503MWh储能项目订单;
天合储能中标马来西亚1GWh AIDC光伏储能电站项目,持续拓展新兴市场份额。
中国储能企业凭借技术优势,逐步实现从产品出海向方案出海跨越,同时搭建本土服务团队,强化运维掌控力。
从技术发展方面来看,一方面,液冷技术成标配,德赛电池、天能储能、科陆电子等企业纷纷推出液冷储能系统,以更高的安全性和效率抢占市场。
与此同时,全场景解决方案输出能力成为核心竞争力。上海电气落地英国50MW/150MWh储能项目,阿特斯为日本市场提供并网电池储能系统,博雷顿则向刚果(金)交付包含电池柜、PCS、光伏逆变器在内的全套设备与一体化服务。宁德时代EnerC集装箱式磷酸铁锂储能系统、阿特斯SolBank 3.0储能系统等产品,也已成为全球储能市场的标杆产品。
当前,全球能源转型提速带动储能需求高增,为中企出海提供广阔空间。但行业仍需直面地缘政治波动、贸易壁垒加剧、本地化要求越来越严苛等挑战。未来中国储能企业想要出海,需要在技术创新、资本运作、海外运营等层面实现全面升级,实现从设备供应商、产品供应到全球生态共建者的转变。

免责声明:用户发布的内容仅代表其个人观点,与九方智投无关,不作为投资建议,据此操作风险自担。请勿相信任何免费荐股、代客理财等内容,请勿添加发布内容用户的任何联系方式,谨防上当受骗。

暂无数据

暂无数据

暂无数据

暂无数据

暂无数据
扫码关注
九方智投公众号
扫码关注
九方智投公众号