新股消息 | 万辰集团(300972.SZ)再次递表港交所 为中国第二大零食饮料零售商
智通财经APP获悉,据港交所3月30日披露,福建万辰生物科技集团股份有限公司(简称:万辰集团,300972.SZ)再次向港交所主板递交上市申请书,中金公司、招商证券国际为其联席保荐人。

公司简介
据招股书,该公司是一家大规模且增长快速的零食饮料零售商,2023年至2025年GMV按156.4%的年均复合增速增长。根据灼识咨询的资料,以2025年零食饮料的GMV计,该公司是中国第二大零食饮料零售商,该公司的全国性品牌好想来位列中国量贩零食饮料零售品牌榜首,也是中国首个于2024年全国门店数量突破10,000家的量贩零食饮料零售品牌,而业内第二大品牌于2025年方实现该里程碑。该公司主要以加盟模式经营零食饮料零售业务。该公司还从事新鲜食用菌的种植及销售,供应给全国各地的消费者。于2025年,该公司98.8%的收入来自销售零食饮料,而1.2%来自销售食用菌产品。
该公司主要经营量贩零食饮料零售,透过精简且具成本效益的供应链,以具竞争力的价格提供多品牌、多品类零食饮料产品。基于这一定位,该公司致力于透过该公司的规模优势及高效供应链,为消费者提供丰富多样的高质价比产品,并带来愉悦的购物体验。
截至2025年12月31日,该公司的门店网络达到18,314家,覆盖中国30个省、直辖市及自治区。该公司在长三角等消费力强劲地区,以及山河四省(即山东、山西、河南、河北)等人口大省确立了显著的领先地位。根据灼识咨询的资料,于2025年,集团在长三角地区及山河四省分别以约63%及55%的市占率及各自第二大竞争对手GMV的2.3倍及1.6倍,成为最大量贩零食饮料零售商。该公司主要采用加盟模式扩大该公司的门店网络。于2025年,来自向加盟店销售商品的收入占该公司总收入的98.0%。忠实的消费者群体进一步巩固了该公司的规模优势。截至2025年12月31日,该公司的注册会员人数约1.9亿人,于2025年,活跃会员人数超过1.44亿人。于2025年12月,该公司的月活跃会员人均月度消费频次为3.0次。
该公司的销售成本包括向供应商采购零食及饮料的成本。通过精简中间流通层级并优化履约效率,该公司的供应链实现了高效运作。截至2024年及2025年12月31日,该公司约94%及96%的产品直接从品牌厂商采购,并通过全国48个常温仓库及9个冷链仓库进行配送。根据灼识咨询的资料,该模式使该公司能够提供较大卖场、超市及便利店同类产品平均低20-30%的零售价,同时让该公司的加盟伙伴及该公司均能维持健康的利润率。
该公司为消费者提供种类丰富的高质价比产品,以满足其多样化且不断变化的需求。于往绩记录期间,该公司的产品组合涵盖十二个核心类别:饮用水及液体饮料、乳制品、肉类零食、膨化食品、烘焙糕点、坚果炒货、方便快餐、果干蜜饯、糖果巧克力、素食山珍、果冻及布丁以及冲调饮品。该公司从海量SKU中精选出超过4,000个SKU,每家门店通常会备有约1,800-2,000个SKU。于2025年,该公司平均每月推出约220个新SKU,同时定期汰换表现不佳的SKU,保持产品新鲜度,同时通过持续优化维持营运效率。
财务资料
收入
2023年、2024年、2025年,该公司收入分别约为92.94亿元、323.29亿元、514.59亿元人民币。
利润
2023年、2024年、2025年,该公司年内利润及全面收入总额分别约为-1.76亿元、6.11亿元、24.27亿元人民币。

毛利率
2023年、2024年、2025年,该公司毛利率分别为9.0%、10.7%、12.2%。

行业概览
按GMV计算,中国食品及饮料零售市场规模由2020年的人民币88,520亿元增长至2025年的人民币111,689亿元,2020至2025年的年均复合增速为4.8%。随着中国消费者需求持续演变及各子品类和产品的不断创新,预计至2030年市场规模将达人民币134,568亿元,2025至2030年的预期年复合增长率为3.8%。
按GMV计算,中国零食饮料零售市场由2020年的人民币32,291亿元增长至2025年的人民币43,079亿元,2020年至2025年的年均复合增速为5.9%。在消费者对多元化及实惠产品需求增加以及高频小额消费上升,以及量贩零食饮料零售持续渗透和扩张的推动下,该市场预计到2030年将达到人民币55,850亿元,预计2025年至2030年的年均复合增速为5.3%。
中国零食饮料零售市场可按销售渠道分为以下几类:(i)大卖场、超市及便利店、(ii)杂货店(包括夫妻店)、(iii)电商、(iv)专卖零售商及(v)其他渠道。其中,专卖零售商是指主要专注于销售零食饮料产品的零售商,包括量贩零食饮料零售商,以及专卖单一品牌或单一类别产品的其他专卖零售商。相较于其他传统线下渠道,量贩零食饮料零售商通常通过精细化选品、优秀运营及高效供应链,快速回应市场变化,有效满足消费者对实惠及多元化产品的需求。过去五年,中国量贩零食饮料零售市场规模在零食饮料零售行业中实现快速增长,年均复合增速为81.5%。预计未来五年,随着消费者对多元化及实惠产品的需求不断深化,到2030年,量贩零食饮料零售市场规模将达人民币7,259亿元,2025年至2030年的预期年均复合增速为27.7%。

2020年至2025年,按GMV计算,中国量贩零食饮料零售市场规模由人民币109亿元增长至人民币2,140亿元。随着消费者对实惠产品的需求持续上升,预计市场将继续高速发展,预计到2030年市场规模将达到人民币7,259亿元。尤其是在二线及以下城市,由于可支配收入不断上升,且人口基数庞大,其重要性日益凸显。然而,与一线及新一线城市相比,该等城市仍缺乏零食饮料采购的综合零售渠道。这为量贩零食饮料零售商提供了扩张机会。此外,该等城市的消费者通常对价格更加敏感,这使得量贩零食饮料零售成为一个具有吸引力的选择。这一价格敏感性,加上不断增长的购买力,表明量贩零食饮料零售商通过提供契合当地偏好的可负担的优质产品选择来抢占市场份额的巨大潜力。因此,二线及以下城市是量贩零食饮料零售的主要战场。

董事会资料
编纂后,董事会将由九名董事组成,包括三名执行董事、两名非执行董事及四名独立非执行董事。董事任期为三年,并于任期届满时合资格连选连任。


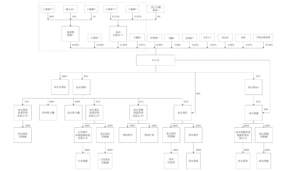
股权架构
王泽宁先生、王丽卿女士、陈文柱先生、福建农开发及漳州金万辰共同构成公司一组控股股东。


中介团队
联席保荐人:中国国际金融香港证券有限公司、招商证券(香港)有限公司;
法律顾问:DavisPolk&Wardwell、国浩律师(北京)事务所;
联席保荐人及编纂的法律顾问:史密夫斐尔律师事务所、北京德恒律师事务所;
申报会计师:富睿玛泽会计师事务所有限公司;
行业顾问:灼识企业管理咨询(上海)有限公司;
生物资产估值师:APVInternationalConsulting&AppraisalLimited;
数据合规法律顾问:国浩律师(北京)事务所。
免责声明:用户发布的内容仅代表其个人观点,与九方智投无关,不作为投资建议,据此操作风险自担。请勿相信任何免费荐股、代客理财等内容,请勿添加发布内容用户的任何联系方式,谨防上当受骗。

暂无数据

暂无数据

暂无数据

暂无数据

暂无数据
扫码关注
九方智投公众号
扫码关注
九方智投公众号